球友会网络授课经验分享之一 《采矿学A》 李建忠
由于采矿工程专业课程的专业特殊性,与公共基础课程相比,《采矿学A》课程能够引入的资源相对较少,线上慕课教学资源也无法满足员工的学习需求。此外,采用线上教学资源,如何监控员工的学习行为、保障员工的学习成效,成为广大专业课教师最为关注的问题。
面对疫情教学环境,《采矿学A》课程教学团队进行了网络教学专题研讨,充分利用在线教学平台,开展内容丰富、形式多样、质量过硬的在线教学活动,取得了很好的教学效果。
一、基本情况
《采矿学A》课程是采矿工程专业的专业核心课程,本学期采矿工程专业17级7个班的员工开设此课,授课教师6人。李建忠老师负责采矿1701和1702班的教学。
开学前,李建忠老师组织本学期讲授《采矿学A》课程的6位老师组成课程组。疫情形势下员工不能按时到校,网络授课成为主要的授课方式,针对这种情况,课程组坚决执行公司“停课不停教、停课不停学”的政策,积极商讨应对策略。课程组选用超星平台学银在线的《采煤学》慕课资源,该资源由西安科技大学制作,由于版权原因,公司教师只具备部分管理权限,且课程资源有限,只有知识点的视频,无练习和测试题目,不能完全满足《采矿学A》课程需求。为了保障特殊时期课程教学质量,课程组的教师根据自身情况,采用钉钉群、微信群、QQ群等多种信息平台,以视频会议、视频直播、微信互动等方式开展授课、讨论、互动、答疑等活动,经过两周时间的实际运行,取得了较为满意的教学效果。
二、教学运行
1、教学准备
课程组教师在开学前精心准备,积极寻找可利用的网络教学资源,分析网络资源与本课程的配套关系,共同商讨疫情期间特殊的教学计划、授课方式、课程安排、考核方式等事项,制定统一的授课标准和考核标准,根据各自特点开展灵活的授课方式,保证7个班的教学内容、授课进度保持一致,并提前在学习通、微信群、钉钉群向员工发布教学安排,让员工明确新学期《采矿学A》课程的整体教学计划,方便员工制定相应的学习计划。
![]()
图1 《采矿学A》课程组

图2 《采矿学A》教学安排
2、授课模式
在保证教学正常运行的前提下,李建忠老师根据自身硬件、软件设施条件及网络情况采用了学习通+钉钉群+钉钉视频会议授课模式。
李建忠老师课前布置本节课学习内容、课堂习题和讨论题目,发布本节课导学学案,并在钉钉群上传相关学习资料,要求员工提前预习和观看学习通相关视频。课堂教学流程如下:
(1)教师导入环节
该环节设计用时10分钟,早晨7:30-8:30学习通签到,因8点左右网络拥堵,部分同学反映无法及时签到,因此签到时间设置为1个小时。7:50开通钉钉视频会议,员工陆续加入,8点准时上课。首先由教师简单总结作业和学习通学习情况,并介绍本节课主要内容和重点难点。
(2)员工自主学习环节
该环节设计用时60分钟,可根据具体情况适当调整。员工提前预习采矿学PPT、教材电子书、学习通中教学视频相应章节内容。课堂采用视频会议,同学与老师面对面教学,形成虚拟课堂。老师负责课堂组织,按照导学案知识点的安排,随机抽查员工设置为主讲人,讲授各个知识点,其他同学随时提问或补充,老师负责总结完善。该环节以员工讲授为主,教师和员工共同讨论,员工积极互动,师生共同完成本节课学习内容。
(3)研讨练习环节
该环节设计用时30分钟,老师会在钉钉群中发起主题讨论,员工根据前面学习体会进行交流发言,要求每位同学均需发言,同时完成课堂作业,要求手写并上传至钉钉群。
课堂教学全程自动录像,员工课下可观看回放视频,方便回顾复习。

图3 课前发布学习内容

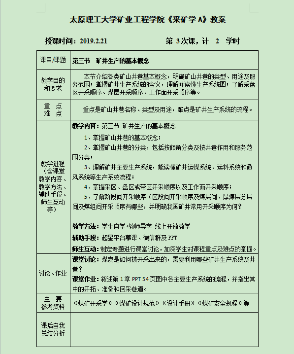
图4 课程教案

图5 钉钉群发布课程导学案


图6 视频会议员工自主学习![]()

图7 员工上交作业


图8 课堂讨论互动


图9 作业完成情况
三、经验总结
1、发挥基层教学组织作用
面对疫情教学环境,及时成立课程教学组,组织教师对网络教学进行专题研讨,通过互帮互学,尽快熟悉网络教学技能。定期进行网上教学经验的分享,共同克服网络教学障碍,探索新形势下网络教学规律。在保障教学正常进行的基础上,不断提升网络教学水平,提高教学质量。
在《采矿学A》网络教学过程中,课程组积极发挥作用,共同制定课程教学计划、教学安排、考核要求、课程教案、讲义等教学文件,严防教师成为网络教学的个体户,保证多个班级教学进度和要求一致。同时,通过及时交流网络教学经验,可以起到促进和鞭策作用,提升教师教学水平。
2、教师转变教学理念
面对疫情,高校普遍开始网上教学,员工自主学习成为常态,在没有员工在现场的情况下,教师如何组织和实施教学保证教学成效值得思考。
因此,在此特殊时期,教师需要迅速转变教学理念,并以此为契机推动课堂革命。授课方式上,从过去的讲授式走向网络多元化,重点关注的不是老师“如何教”,而是引导员工“如何学”。《采矿学A》课程的授课教师秉持“以生为本”网络课堂教学理念,提前准备丰富的教学资源,引导员工自主学习,制定导学案,网上学习强调面向问题,而不是面向学科,每章节的学习或每天的学习,都要围绕着让员工解决什么问题或做什么事情来展开。在课堂形态上,倡导翻转课堂和基于思维发展的课堂理念。教师要从课程设计的角度、员工发展的角度、素养的角度做好网络课堂的课程设计,积极探索网课背景下的教学模式改革。《采矿学A》课程组注重网络课堂的课程设计,提前做好每节课的导学工作,采用“导学——员工讲授——员工讨论——教师补充——共同学习”的模式,激发员工关注、思辨、批判等学习行为,充分挖掘员工的学习潜能,收到良好的教学效果。
3、注重员工学习成效
员工的学习成效是衡量课程教学优劣的标准,尤其是在这特殊时期,网络教学更需关注员工的学习成效,以此来保证教学质量。
首先需要明确考核目标,教师要把员工网上学习效果与员工获得的课程成绩密切挂钩,以此来激励员工学习动力。《采矿学A》课程组在开学前针对疫情期间的特殊教学方式,及时调整课程的考核方式和各种学习行为的成绩占比,在第一节课就向员工发布了课程安排和考核方式,让员工明确考核目标,自觉规划和实施学习行为。
在网络学习和教学过程中,教师需密切关注员工的学习行为,及时发布线上学习情况和作业完成情况,让每位员工都知道各自的学习情况以及与别人的差距,产生紧迫感。另一方面,榜样力量是无穷的,教师需要在学习过程中树立榜样,成为员工们的标杆。所以,教师可以把网络学习过程中的好的作业、好的讨论、好的解决方案、好的的提问等,都在课程网站上展示出来,对于表现突出的同学给与表扬和鼓励,对于完成不好的同学给与批评和建议,同学们都能欣然接受,同时形成互追互赶的学习风气,员工感觉到了学习的快乐和价值,学习成效显著。

